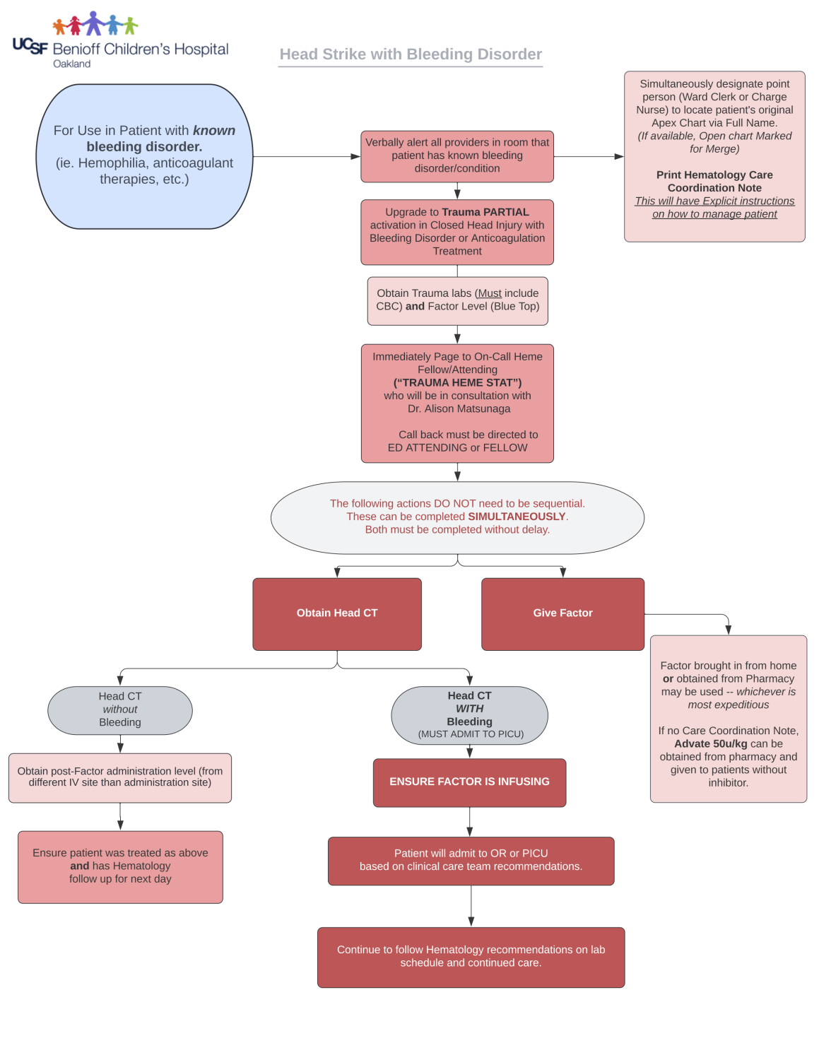
PRINTABLE PAGEKeywords: anticoagulated, bleed, bleeding, disorder, factor, head, hemophilia, injury, strike, thinner